日前,辽宁省大连市生态环境局发布大连市重点行业企业VOCs深度整治名单,涉及包装印刷、石化、化工、工业涂装等重点VOCs治理企业180家,名单分两个批次,第一批要求在2020年5月底前完成整治;第二批要求在2020年10月底前完成整治。

1
2020年10月底前,整治完成180家涉VOCs排放重点企业
为贯彻落实《大连市重点行业挥发性有机物深度整治工作方案》,大连市生态环境局组织筛选出了大连市涉VOCs重点行业企业,此次先行公布第一批、第二批深度整治企业名单。此名单将根据实际情况动态调整,后续整治名单将陆续公布。
列入第一批整治名单的108家企业应按照《大连市重点行业挥发性有机物深度整治工作方案》,自2019年9月1日起启动“一厂一策”编制和整治工作,2020年5月底前完成整治(石化行业企业整治完成时间,按照经专家审核的“一厂一策”方案确定)。
列入第二批整治名单的72家企业自12月1日启动“一厂一策”编制和整治工作,2020年10月底前完成整治。
两批次共180家企业名单如下



▲标红企业归属于印刷包装行业
2
针对包装印刷行业,提出四个VOCs解决思路
根据生态环境部办公厅2019年6月26日印发的《重点行业挥发性有机物综合治理方案》(环大气[2019]53号),到2020年,要求完成“十三五”规划确定的VOCs排放量下降10%的目标任务,包装印刷业被列入为VOCs重点行业!
针对包装印刷业,提出了以下思路以完成综合整治的目标:
1、重点推进塑料软包装印刷、印铁制罐等VOCs治理,积极推进使用低(无)VOCs含量原辅材料和环境友好型技术替代,全面加强无组织排放控制,建设高效末端净化设施。重点区域逐步开展出版物印刷VOCs治理工作,推广使用植物油基油墨、辐射固化油墨、低(无)醇润版液等低(无)VOCs含量原辅材料和无水印刷、橡皮布自动清洗等技术,实现污染减排。
2、强化源头控制。塑料软包装印刷企业推广使用水醇性油墨、单一组分溶剂油墨,无溶剂复合技术、共挤出复合技术等,鼓励使用水性油墨、辐射固化油墨、紫外光固化光油、低(无)挥发和高沸点的清洁剂等。鼓励包装印刷企业实施胶印、柔印等技术改造。
3、加强无组织排放控制。加强油墨、稀释剂、胶粘剂、涂布液、清洗剂等含VOCs物料储存、调配、输送、使用等工艺环节VOCs无组织逸散控制。含VOCs物料储存和输送过程应保持密闭。调配应在密闭装置或空间内进行并有效收集,非即用状态应加盖密封。涂布、印刷、覆膜、复合、上光、清洗等含VOCs物料使用过程应采用密闭设备或在密闭空间内操作;无法密闭的,应采取局部气体收集措施,废气排至VOCs废气收集系统。凹版、柔版印刷机宜采用封闭刮刀,或通过安装盖板、改变墨槽开口形状等措施减少墨槽无组织逸散。鼓励重点区域印刷企业对涉VOCs排放车间进行负压改造或局部围风改造。
4、提升末端治理水平。包装印刷企业印刷、干式复合等VOCs排放工序,宜采用吸附浓缩+冷凝回收、吸附浓缩+燃烧、减风增浓+燃烧等高效处理技术。
3
作为VOCs重点行业,包装印刷业检查要点有哪些?
《重点行业挥发性有机物综合治理方案》明确了VOCs重点区域范围、重点控制的VOCs物质、VOCs治理台账记录要求、工业企业VOCs治理检查要点。
附件1:重点区域范围

附件2:重点控制的VOCs物质

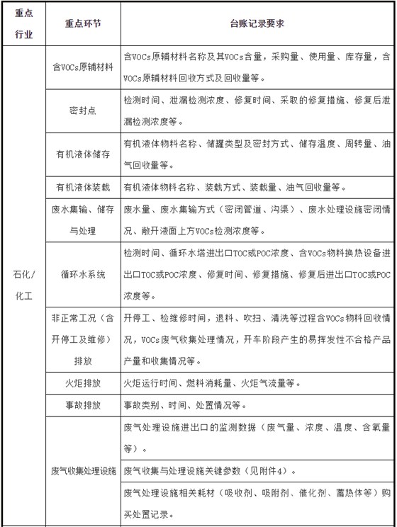
附件3:VOCs治理台账记录要求


附件4:工业企业VOCs治理检查要点


资料来源:中国包装网
------------------------------------------------------------------------------------------------------------------
深圳市博新城实业有限公司专注生产防静电包装材料(防静电屏蔽膜/袋、防静电真空膜/袋、防静电铝箔膜/袋等)、真空包装材料(食品真空包装膜/袋、透明真空包装膜/袋、铝箔包装膜/袋等)、原料包装材料(耐撕裂原料包装膜/袋、铝塑承重包装膜/袋、普通型PE乳白原料包装袋)、导电包装材料(网格袋、炭黑导电气泡袋等)及其各式缓冲包装材料等,可根据客户需求进行量身定制。欢迎您的洽谈及指教。
*手机专线:13928470175(微信号同)
*专用QQ:2500655706
*新浪微博:http://weibo.com/szbxc88
服务热线: