由全国塑料制品标准化技术委员会组织有关大专院校、科研院所、检测机构和骨干企业完成的《塑料购物袋》国家标准的修订已完成报批。日前国家标准委开始再次征求各方意见。由于现行塑料购物袋国家标准发布于2008年,这次修订有很多变化。
根据征求意见的报批稿,修订后的标准适用于以传统塑料树脂为主要原料生产的薄膜、经热合或粘合等制袋工艺加工制得的塑料购物袋,也适用于塑料与其他材料复合的购物袋,不适用于仅以包装使用且不以携提为目的塑料袋,包括塑料连卷袋(也称撕裂袋或点断袋)等。
征求意见的报批稿将塑料购物袋的定义修改为“以通用塑料树脂为主要原料制得的,或是塑料与其他材料复合制得的,具有提携结构的,在销售、服务等场所用于盛装及携提商品的袋制品”。前言中有“删除了术语降解塑料购物袋”“删除了术语淀粉基塑料购物袋”的表述,可见差别在于生产塑料购物袋的原料。标准主要起草人翁云宣解释说,从塑料购物袋使用废弃后在一些特定环境条件下能否降解角度出发,将可完全降解的塑料购物袋从2008版本标准中分出来单独制定标准,即《生物降解塑料购物袋》;从少用石油资源角度出发,将添加了非粮淀粉的塑料购物袋从2008版本标准中分出来单独制定《淀粉基塑料购物袋》。
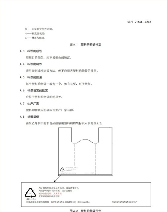
最大的变化是,征求意见稿增加了食品直接接触用塑料购物袋和非食品直接接触用塑料购物袋两条术语,这意味着新标准将塑料购物袋以是否直接接触食品分出两类。在市场上,常常存在同一种塑料购物袋有被用于食品包装,也有不直接接触食品的现象,由于塑料购物袋上没有明确标识,消费者或销售者很容易误将非食品直接接触用塑料购物袋用于包装食品。为避免这种情况,标准增加了食品直接接触用塑料购物袋和非食品直接接触用塑料购物袋两条术语,并要求产品上进行明确标识。标识内容为产品名称、标准编号、规格、公称承重、材质与组分、生产厂家以及环保声明和安全声明。环保声明是指塑料购物袋应有环保声明如“为保护环境和节约资源,请多次使用”“减少白色污染、人人有责”等内容。
标准规定了塑料购物袋厚度、宽度和长度的尺寸偏差。规定厚度主要是为了保证购物袋物理性能。为杜绝回收塑料用于直接接触食品用,报批稿规定直接接触食品用的塑料购物袋一般应为树脂本色,其他颜色可由供需双方确定。非食品直接接触用的塑料购物袋颜色由供需双方确定。还规定塑料购物袋不能有明显的异嗅,对气泡、穿孔(不包括设计透气孔)、塑化不良、鱼眼僵块、丝纹、挂料线、皱折(不包括折边等正常折叠引起的折痕)等表观缺陷作出了规定;印刷质量除规定非水性传统油墨印刷剥离率,还增加了水性油墨印刷除剥离率并需符合耐水性应擦拭脱色要求的规定。
物理力学性能的规定是为了让塑料购物袋更加结实耐用,为保证携提功能规定了提吊试验、封合强度,为保证密封性能规定了漏水试验要求,为保证盛装物品时受冲击性能规定了落镖冲击性能,为保证使用过程中出现跌落破损规定了跌落性能。
针对很多消费者通常会将用后的塑料购物袋废弃后作为垃圾袋使用,过于强调结实耐用是否会造成生产材料浪费、增加生产成本的问题,翁云宣表示,好的塑料袋不仅结实耐用,而且折叠方便,比起无纺布、布袋等容易携带,调研发现很多消费者能够使用多次,直到用脏或少许破损,才用作垃圾袋。
最新!《塑料购物袋》国家标准全文
资料来源:中塑在线、废塑料新观察
--------------------------------------------------------------
深圳市博新城实业有限公司主营生产防静电包装材料(防静电屏蔽膜/袋、防静电真空膜/袋、防静电铝箔膜/袋等)、真空包装材料(透明真空包装膜/袋、铝箔包装膜/袋等)、自动包装复合膜(适用五金配件包装、口罩包装)、原料包装材料(耐撕裂原料包装膜/袋、铝塑承重包装膜/袋、普通型PE乳白原料包装袋)、导电包装材料(网格袋、炭黑导电气泡袋等)等产品,可根据客户需求进行量身定制,欢迎您的洽谈及指教。
*手机专线:13928470175(微信号同)
*专用QQ:2500655706
*邮箱:boxingchengyewu@vip.sina.com
*阿里店铺:https://shop1450510531154.1688.com
服务热线: