The following article is from 今日电商爆料 Author 电商
大数据的威力;
从没有哪一刻比现在还可怕!
一
网店自查三年流水,全部补税!无数电商人士在哭泣,刚刚网店补税,国家清算的消息,轰动了整个电商圈。
这个事情比较紧急,我今晚尽量长话短说。
整个事情的大致是这样的:最近几天,全国各地税务部门开展突击检查,这次检查的目标全部瞄准的是全国各地的网店主们。。
估计很多开网店的朋友们,可能都已经收到了税务局的 " 自查补税 " 短信。
我随便贴几个城市的税务通知给大家看看。
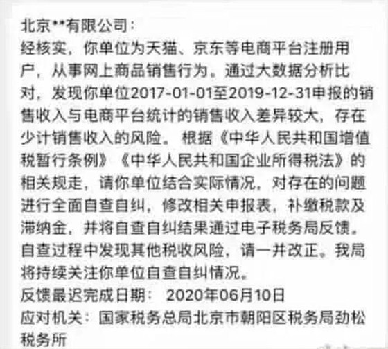
比如北京的:
上面那条是北京市朝阳区税务局下发的,大致内容是:
通过大数据分析比对,发现你单位 2017-2019 年 这三年申报的销售收入与实际电商平台上统计的差距较大,请于 2020 年 6 月 10 日前,自查自纠,一并改正。落款是北京市朝阳区税务局!
简单翻译过来就是:
17-19 年,这三年!你们在网上卖了那么多东西,为何却在税务局只报了这么点?只开了这么点发票???!
不想被处罚,就赶紧在 XXXX 日期前补税,纠正!!
有人是短信直接通知的,有人是登陆税务局网站办事的时候,直接窗口提示,弹出的:
根据第一手的消息,北京刚刚第一批就已经通知了 2000 家企业,要求这些 " 店主们 " 一次性按照支付宝进账额度直接补税。并且还要加上滞纳金!!
也就是说,不管你是 " 刷单 "、" 冲量 "、" 退货 ";只要支付宝有记录的交易统计;全部都得 " 补发票 ",
全部都要补税,补滞纳金!!
二
损失惨重,很多店可能都要破产。
在电商界流传这样一句话:" 做电商,刷单是死,不刷单死的更快 "。基本上除了现在的各种大 V 自带流量以外;其他的中小卖家或多或少基本都会刷单。
为了获取更多的流量曝光机会,也为了提高自己店铺、商品的权重," 刷单 " 几乎已经成为了必备的武器。
但是,如果按照这次税务局的突击检查的 " 补税规定 ",很多网店主,电商企业估计都得要 " 破产 "!!
简单计算如下:
1、假设一个商品的售价为 100 元;按照中间数 13% 的税点来计算;那每一个过去你所售卖的商品都要补 13 元的税费!包括刷单的也一样。。
2、除了这一个 13% 的税点以外,还有一个企业所得税 25% 在等着 ;比如据新浪科技爆料,假设 2019 年你卖了 326 万元商品,但只报了 100 万。那就要按照 226 万商品补交税款。
具体大概要交多少钱呢??你看下图:
接近 80 万!!!是的您没看错。。接近要补交 80 万的税款。。
我们任何人都知道,网店一般卖的东西,都是超级便宜。因为网店没有实体店高昂的租金,所以基本都是薄利多销。超级便宜。。
但是,如果按照上面那个税务补交的政策(接近 40% 的税点)来实行。那网店的经营成本将大大超过实体店。
有几个在淘宝店、天猫店、京东店、拼多多上卖 100 元,能利润做到超过 50% 的??超过 50 块的???
这还没计算仓储费用、人工费用、物流费用、员工工资、等等等等。。。
也没算上滞纳金与其他罚款呢!!!
你说要不要破产??
三
电商法 2019 年 1 月 1 日才实行,为何能追缴 17-18 年的?
中国的电子商务法是在 2019 年 1 月 1 日正式执行的,为什么能追缴 17-18 年的数据呢??
你们仔细看电商法其中第十五条规定:经营者必须在店铺首页显著位置,公示营业执照信息!
也就是说 19 年起,你们开的网店基本都会显示营业执照。(有了这个东西,再加上现在的大数据追踪能力,就可以追源)
同时你再看第十四条、与第三十一条规定:
所有网上销售商品都必须依法出具纸质发票或者电子发票!且,自商品交易完成之日起,所有交易信息,必须保存不少于三年;
其中 " 所有销售商品都必须出具发票 "、" 所有交易信息必须保存不少于三年 "!
这 2 点当时大家看着不起眼的规定,如今才显示出最最致命的 " 威力 "!!
简单来说就是,按照 2019 年上线的电商法,税务局是有权利追缴你们 2017 年,2018 年,这几年的 " 销售数据 " 的。。
简单来说就是:国家白纸黑字写在那里,这次税务局动手,是合法的。。
最后给你们看看今天网友的评论:
写在最后:
靠人不如靠己!当时电子商务法的施行,我就已经预料到可能会出现今天这样的税务局追查行为;大家再一味地抱怨,其实并不能解决根本问题。
如果你只是一个小网店主,那建议你现在就最好行动起来!赶紧多注册几个自然人独资公司。相当于多了几个营业执照。
全国各地对于自然人独资的小微企业,我记得税点是最低的。各个地区可能政策不同,反正大概是只要 1%-3% 的税点。有的地方是营业额不超过 100 万,有的是 500 万的额度。
这个你们自己去当地工商局咨询就行!这个不是偷税漏税,这是国家给予我们公民的合法政策,合法避税。
这个对于超级大的店铺,集团公司。可能就行不通了。。这些公司可能要老老实实开发票,交税了。
不过关于税务正规之后,运营成本的上涨,利润降低的担忧;我认为所有人还是一视同仁的。
当大家都在开发票、交税点;那大家的起步点就还是一致的。成本的上升,造成的结果必然是商品价格的上涨。做生意,就是要赚钱的,适当的提价不必过分担忧自己上调了商品价格后,就会没生意。
经过这一轮的全国税务大清洗。估计以后电商将彻底告别低价、便宜、薄利多销的阶段了;
以后顾客要想再买到比实体店便宜一半的商品,估计是不可能了!人家卖货的成本都上升这么多了,你们觉得还能买到比成本更便宜的东西吗???
别做梦了,醒醒吧。。
最后提醒下大家:还没被当地税务局通知的,最近几天也别掉以轻心,都赶紧自查,连夜自己赶紧想办法吧。。。
这是一场注定要席卷全国电商从业者,淘宝店家、天猫、京东、拼多多等等网店主的风暴!!!
刚刚爆出首批的名单!百分百仅仅只是一个刚刚开始。。有大数据在,跑是估计跑不了啦。
最后祝大家,平稳度过这一关。
希望大家都别被罚款!不要被淘汰!!
资料来源:中国包装网、包装地带
----------------------------------------------------
深圳市博新城实业有限公司主营生产防静电包装材料(防静电屏蔽膜/袋、防静电真空膜/袋、防静电铝箔膜/袋等)、真空包装材料(透明真空包装膜/袋、铝箔包装膜/袋等)、自动包装复合膜(适用五金配件包装、口罩包装)、原料包装材料(耐撕裂原料包装膜/袋、铝塑承重包装膜/袋、普通型PE乳白原料包装袋)、导电包装材料(网格袋、炭黑导电气泡袋等)等产品,可根据客户需求进行量身定制,欢迎您的洽谈及指教。
*手机专线:13928470175(微信号同)
*专用QQ:2500655706
*邮箱:boxingchengyewu@vip.sina.com
*阿里店铺:https://shop1450510531154.1688.com
服务热线: